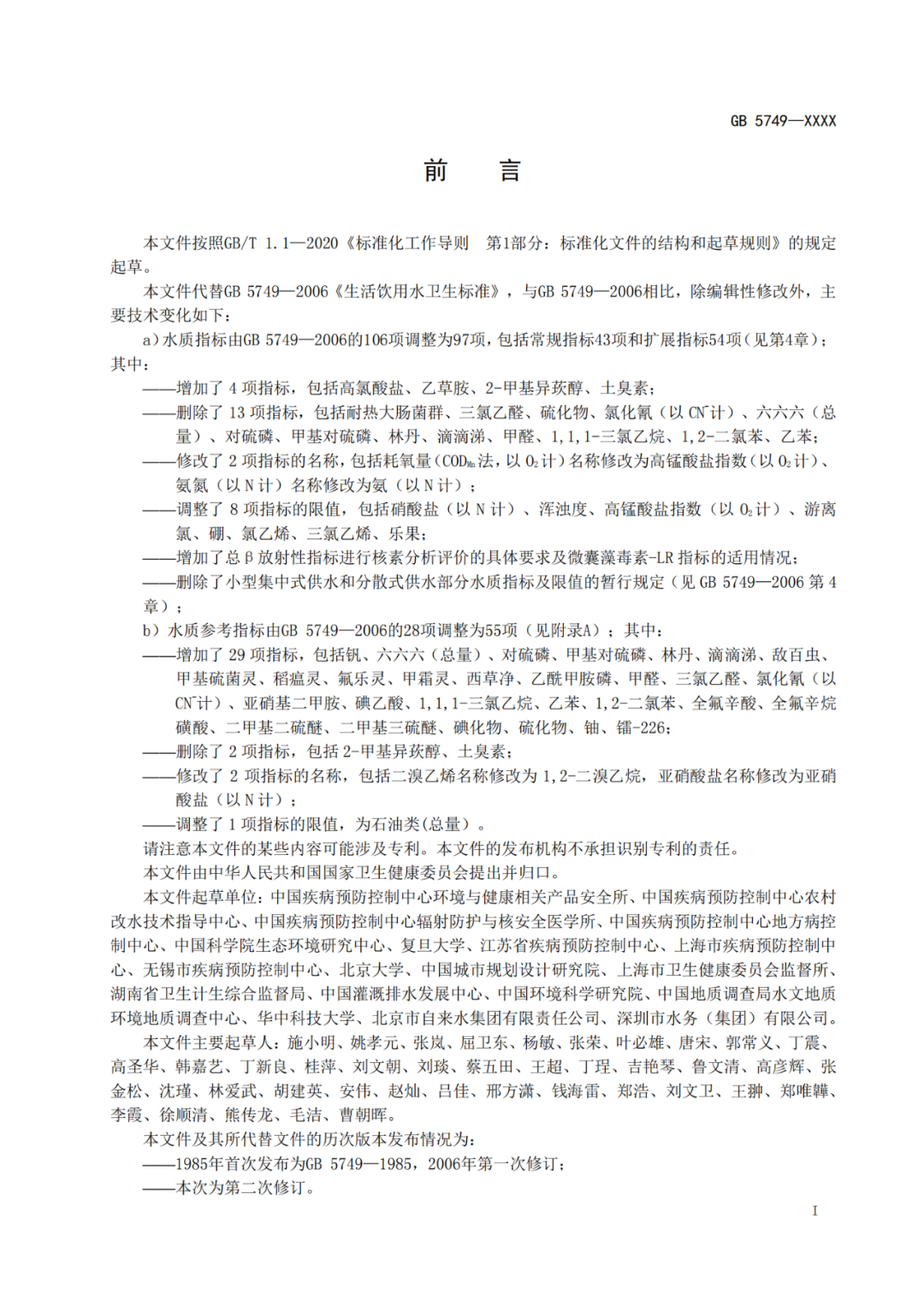
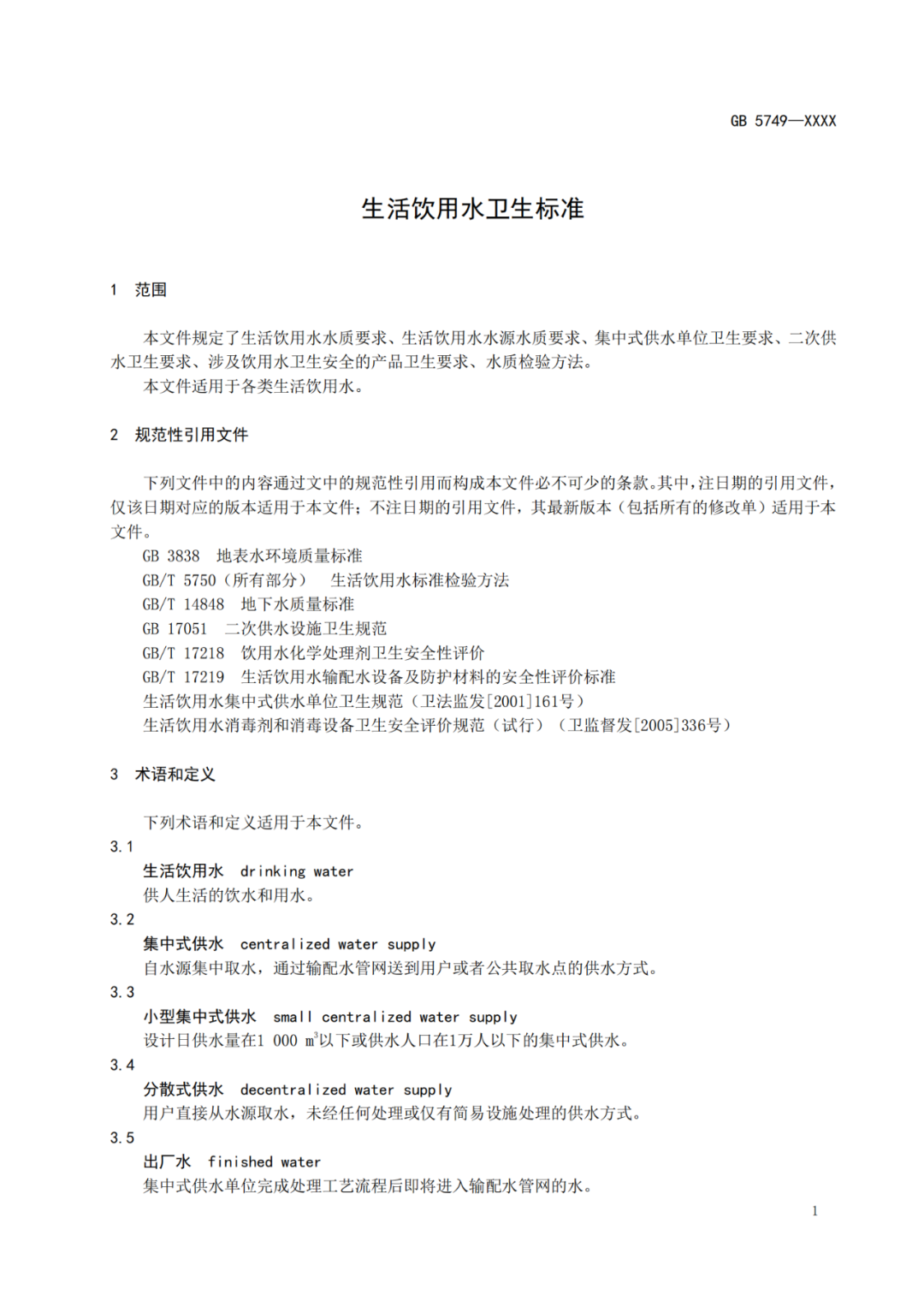
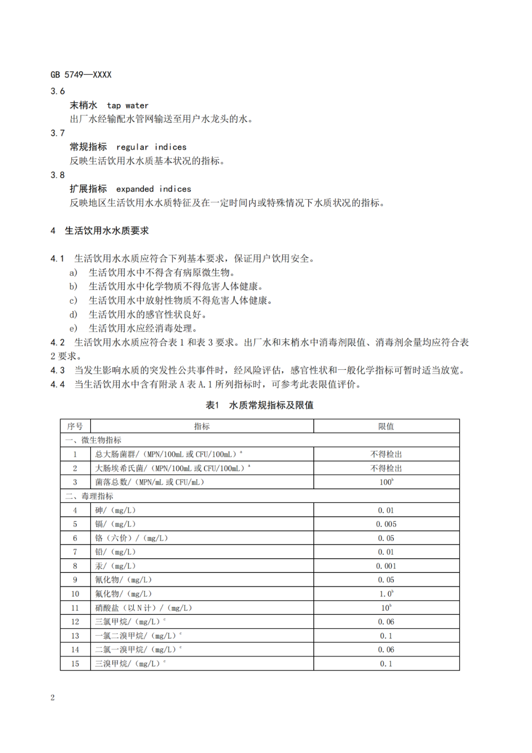
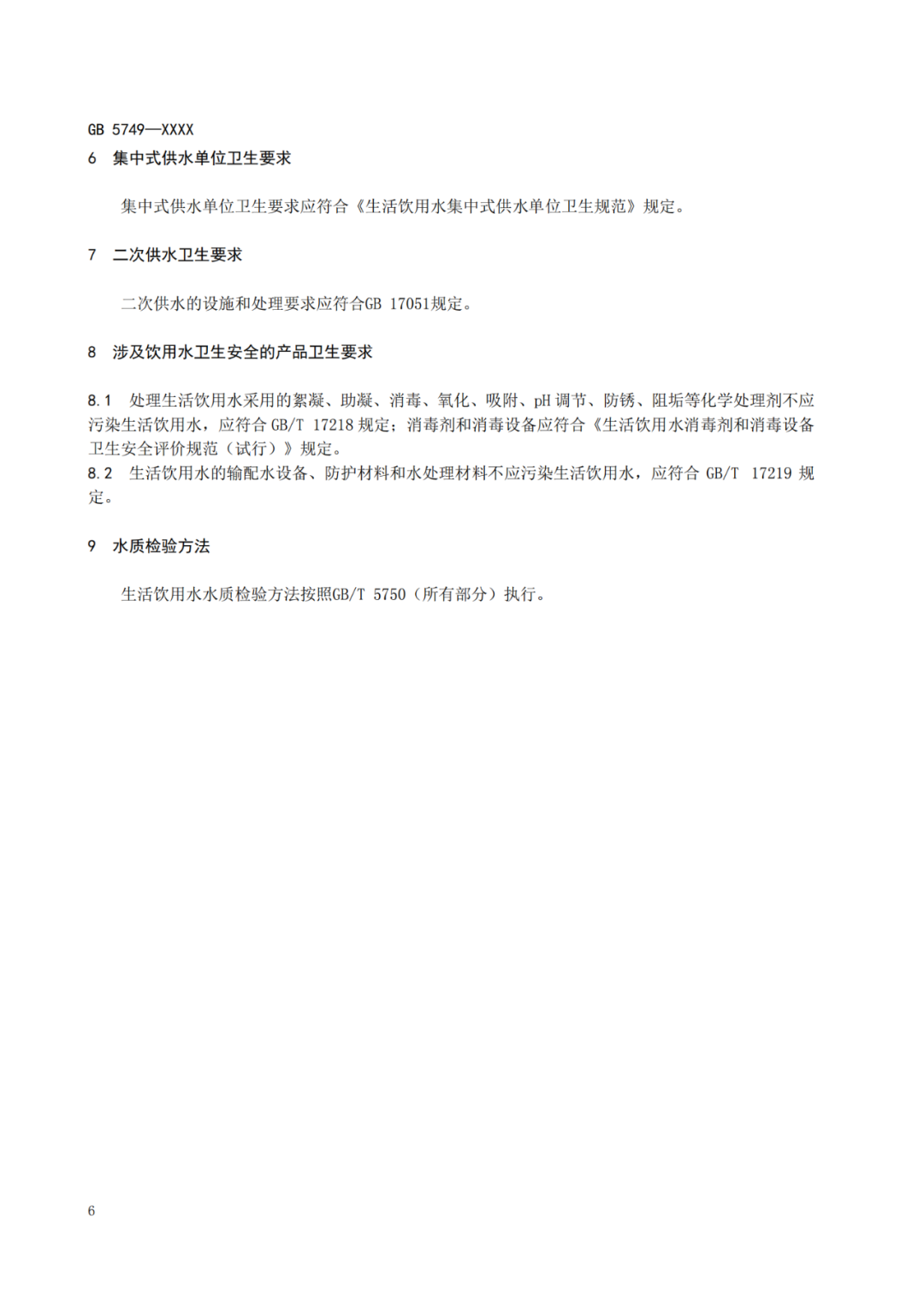
2022年3月15日,国家市场监督管理总局和国家标准化管理委员会联合发布中华人民共和国国家标准公告(2022年第3号)“关于批准发布《生活饮用水卫生标准等5项强制性国家标准的公告》”,正式批准《生活饮用水卫生标准》等5项强制性国家标准。



从全国标准信息公共服务平台获悉,新发布的《生活饮用水卫生标准》标准号定为GB5749-2022,发布日期为2022年3月15日,实施日期为2023年4月1日,由国家卫生健康委员会归口上报及执行,主管部门为国家卫生健康委员会。将全部代替现行的GB5749-2006。

目前,全国标准信息公共服务平台暂未正式发布标准全文,新国标的具体内容可先通过报批稿了解一二,正式发布的标准请持续关注十方水务或官方渠道!











